Banner image placeholder
Banner image

The Nordman Lab

at Southern Illinois University School of Medicine

Structural Plasticity Changes in Early Life Stress


Experiences of traumatic stress can leave lasting marks on the brain, reshaping how neural circuits process threat, emotion, and future challenges. One powerful way this occurs is through structural plasticity—long-term changes in the number and organization of synaptic connections between neurons. 
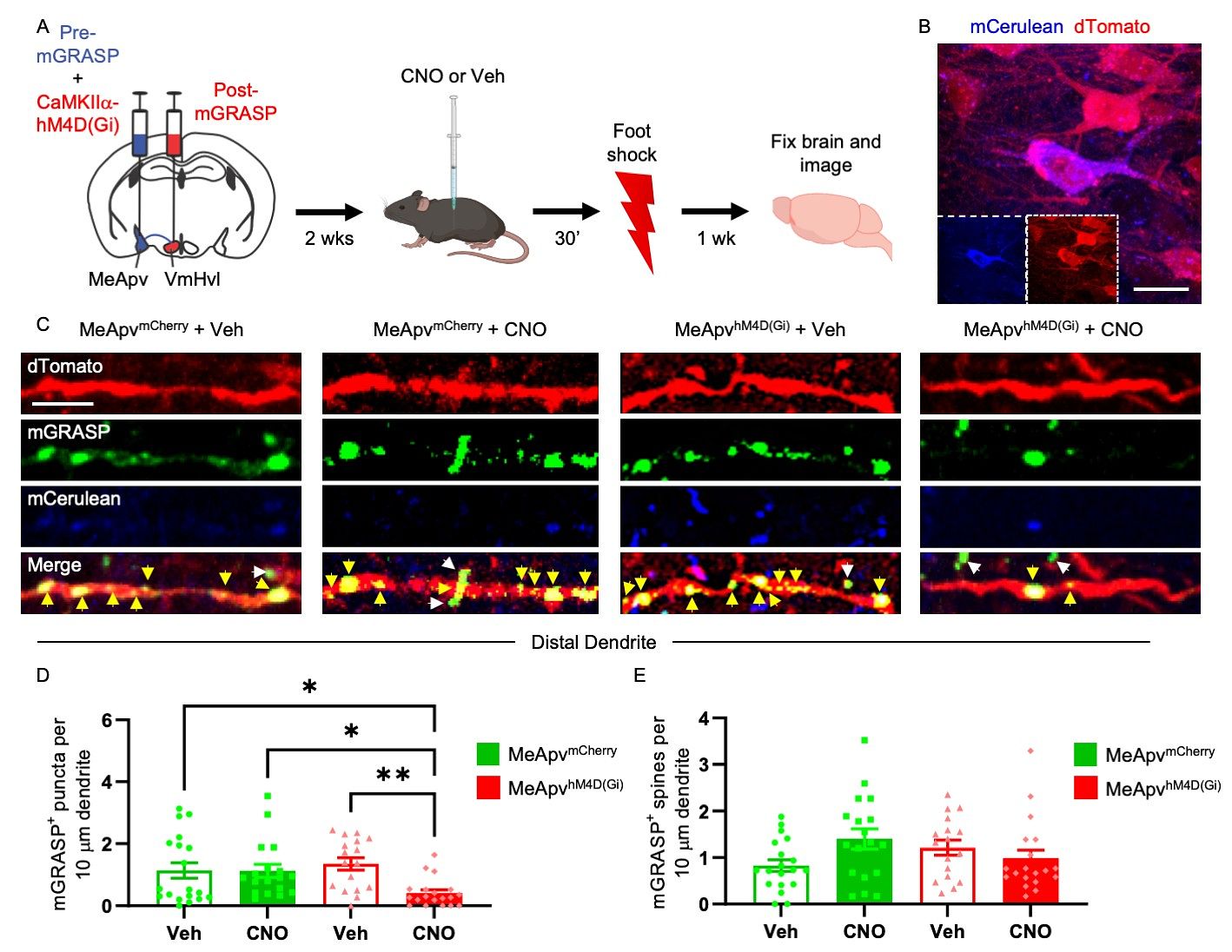
In this project, we study how acute traumatic stress alters the physical architecture of specific brain pathways involved in emotional and motivational processing. Using an advanced synaptic imaging technique (mGRASP), we directly visualize stress-induced changes in synapse formation within a defined medial amygdala–hypothalamic circuit. This approach allows us to measure how stressful experiences reshape neural connectivity at the level of individual synapses. 
We combine this structural mapping with targeted circuit manipulations and pharmacology to identify the cellular and molecular mechanisms that drive these lasting changes. Our findings reveal that traumatic stress promotes the formation of new excitatory synapses through activity-dependent and NMDA receptor–mediated processes, providing a biological link between stressful experience and persistent circuit remodeling. 
By uncovering how stress reorganizes brain wiring, this work offers insight into how traumatic experiences can produce enduring changes in behavior and mental health. More broadly, it highlights structural plasticity as a key mechanism through which life experiences shape the brain—and a potential target for interventions aimed at restoring healthy circuit function after trauma. 

Publications




Visualizing traumatic stress-induced structural plasticity in a medial amygdala pathway using mGRASP


Caitlyn J. Bartsch, Jessica T. Jacobs, Nooshin Mojahed, Elana Qasem, Molly Smith, Oliver Caldwell, Sophia Aaflaq, Jacob C. Nordman

Frontiers in Molecular Neuroscience, vol. 16, 2023



Translate to